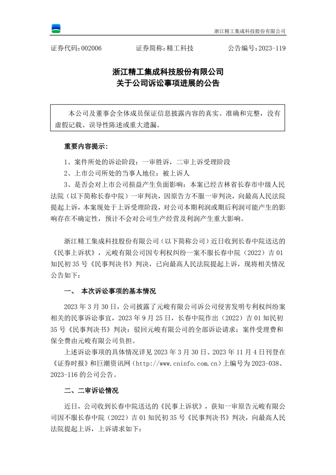
11月23日,浙江精工集成科技股份有限公司(原名浙江精功科技股份有限公司,下称精工科技)发布一则诉讼事项进展的公告,精工科技与元峻有限公司(下称元峻公司)涉案1500多万的专利诉讼或将进入二审阶段。


今年3月27日,精工科技收到吉林省长春市中级人民法院送达的《应诉通知书》《举证通知书》等相关材料,元峻公司起诉精工科技(被告一)、吉林宝旌碳材料有限公司(被告二,原名为吉林精功碳纤维有限公司,下称吉林宝旌)侵害其专利权。
涉案专利是一项申请号为201180008871.2号、授权公告号CN102782198B号、名称为“氧化炉”发明专利。该专利的原专利权人为艾森曼股份公司,因公司合并,涉案专利的权利人在2022年变更为元峻公司。

元峻公司在诉状中称,精工科技未经专利权人同意,在销售给吉林宝旌的“吉林精功3号线”中擅自制造、销售元峻公司享有专利权的氧化炉产品,且吉林宝旌明知精工科技在“吉林精功3号线”中制造、销售的氧化炉产品系专利侵权产品,仍然购买使用。
元峻公司表示,其公司工作人员在“吉林精功3号线”施工现场拍摄了产品与图纸照片,经技术对比,认为精工科技的氧化炉产品,落入元峻公司专利权利要求 1、3 的技术方案的保护范围。由此,元峻公司请求被告停止侵权行为,并赔偿其经济损失300万、合理支出40万。
2023年4月18日,本案开庭审理,原告元峻公司当庭提出变更诉讼请求,请求法院判令原告赔偿经济损失1530.72万元,合理支出40万元。
2023年3月27日在收到诉讼材料时,精工科技就于当日向国家知识产权局对涉案专利提起了无效请求申请,理由为201180008871.2号专利不具备创造性,请求宣告涉案专利权利要求1-3全部无效。
所谓专利权无效,是在专利权授予之后,被发现其具有不符合专利法及其实施细则中有关授予专利权的条件,并经国家知识产权局专利局复审和无效审理部复审确认并宣告其无效的情形,被宣告无效的专利权视为自始不存在。
专利无效是专利侵权中经常应用的对抗手段,也是一个博弈的环节。如果能够通过专利无效程序直接把目标专利无效掉(包括无效掉专利侵权程序中使用的权利项),不仅能够消除自身侵权的风险,也能够削减竞争对手的无形资产。
2023年10月11日,涉案专利被宣告部分无效。


2023年9月25日,长春中院出具了(2022)吉01知民初35号《民事判决书》,判决驳回元峻公司的全部诉讼请求,案件受理费116,043.20元、保全费30元由元峻公司负担。
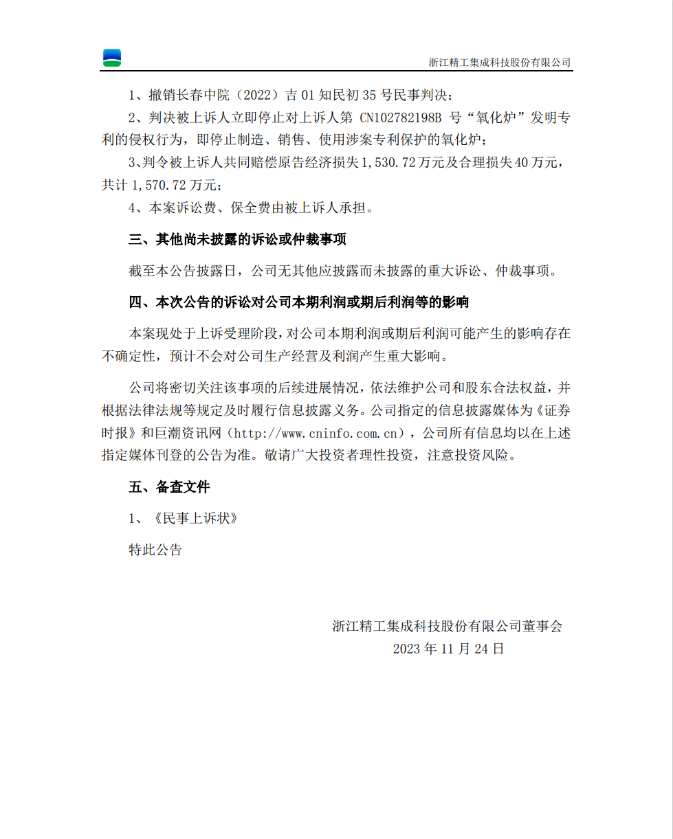
2023年11月23日,精工科技发布公告称,近日收到了长春中院送达的《民事上诉状》,元峻公司因不服一审判决已向最高人民法院提起上诉,请求法院撤销长春中院做出的一审判决,判令被上诉人立即停止侵权行为并共同赔偿其经济损失及合理损失共计1570.72万元。
专利技术之争反映了企业间在技术创新及商业利益的较量升级。
一方面,这意味着企业需要更加重视技术创新带来的降本增效,提高对专利等知识产权的保护意识;另一方面也说明了专利技术对企业发展的支撑作用愈发明显,是企业获得未来竞争优势的关键。
如果企业具有大量专利并具有良好的专利布局,其在竞争中将会处于有利地位,因此如果想要用专利作为打击对方竞争对手的武器,首先就是要提高自身专利拥有的数量和质量,如果企业具有高质量专利或者关键技术专利,无疑会进一步增强自身的筹码。


