《企业海外知识产权合规管理规范》团体标准发布!7月18日实施
编辑: 发布时间:2024-07-29 浏览:1196
各有关单位:
中国知识产权研究会制定的团体标准《企业海外知识产权合规管理规范》已起草完成并审查通过,现准予发布。
标准编号及名称如下:
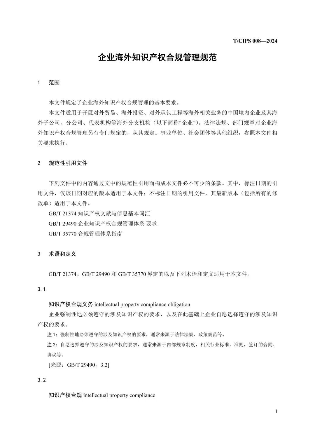
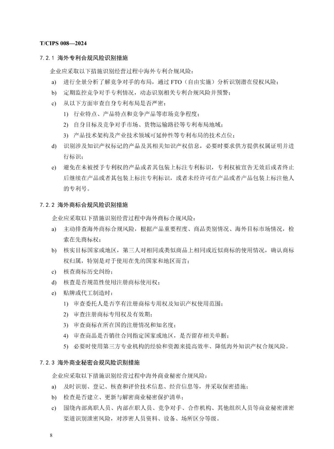
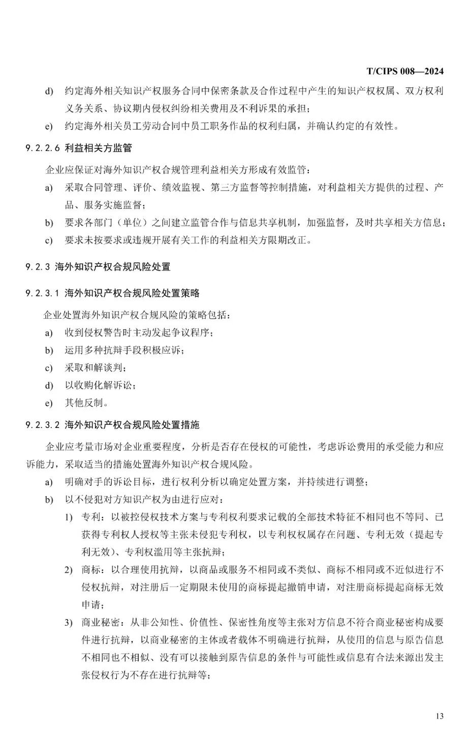
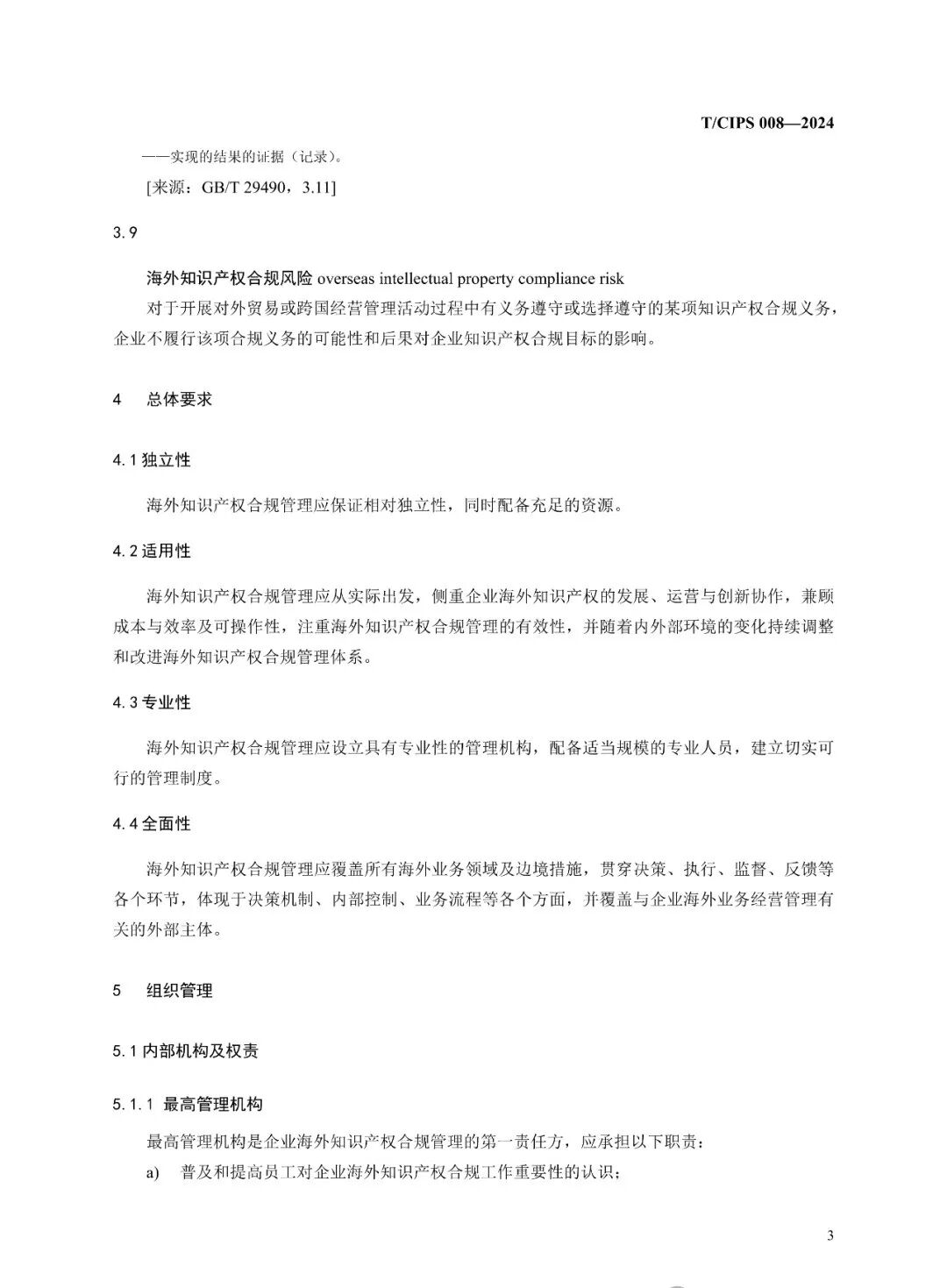
T/CIPS 008—2024企业海外知识产权合规管理规范
特此通知。
附件:企业海外知识产权合规管理规范
中国知识产权研究会
2024年7月22日
附件:
各有关单位:
中国知识产权研究会制定的团体标准《企业海外知识产权合规管理规范》已起草完成并审查通过,现准予发布。
标准编号及名称如下:
T/CIPS 008—2024企业海外知识产权合规管理规范
特此通知。
附件:企业海外知识产权合规管理规范
中国知识产权研究会
2024年7月22日
附件:

