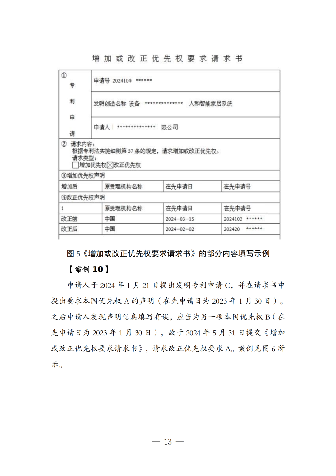
国知局:关于优先权恢复、优先权要求的增加或者改正的指引
编辑: 发布时间:2024-08-26 浏览:1180
为深入贯彻落实《“十四五”国家知识产权保护和运用规划》任务部署,完善知识产权法律政策体系,及时推动修改后专利法实施细则和专利审查指南施行工作,引导创新主体准确理解和使用优先权恢复、优先权要求的增加或者改正制度,帮助申请人提升专利申请相关手续的办理质量,推动专利事业高质量发展,国家知识产权局组织编写了《关于优先权恢复、优先权要求的增加或者改正的指引》,供相关创新主体参考使用。


